发布时间:2023-08-08 来源:中国网财经 责任编辑:张尧
8月7日
2023年重庆市医疗美容机构
“你点名 我监督”
交叉执法检查活动结果出炉
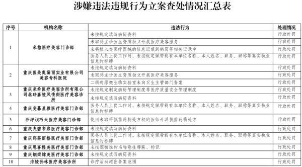
22家被检查机构中
有10家被立案查处
占被检查单位的45.45%
被立案查处的机构包括
米格医疗美容门诊部
重庆医美奥黛丽实业有限公司美容专科医院
重庆米希医疗美容诊所有限公司北碚嘉陵风情街医疗美容诊所
重庆斐暮星雅医疗美容门诊部
沙坪坝巧天医疗美容门诊部
重庆夫碧韦弗医疗美容门诊部
重庆郑荃丽格医疗美容门诊部
重庆恩喜橙美医疗美容门诊部
重庆铜梁嫦美医疗美容门诊部
涪陵孙林医疗美容诊所

重庆市卫生健康执法总队供图
7月21日至26日,重庆市卫生健康执法总队在全市范围内抽调执法人员组成6个交叉执法检查组,对22家医疗美容机构开展突击检查。被检查的医疗美容机构均由群众“点名”产生,分布于江北区、渝中区等9个区。

突击检查现场。资料图
今年“点名”产生的机构有2个特点
据重庆市卫生健康执法总队统计,与往年相比,今年“点名”产生的机构有2个特点:
一是被点名的非中心城区医疗美容机构增多,涪陵、铜梁等区县部分医疗美容机构点名票数较高,占被检查单位总数的13.64%;
二是规模偏小的医疗美容机构关注度高,22家被检查机构中门诊部11家、诊所5家,较去年分别增加22.22%和66.67%,反映出群众越来越关心身边的医疗美容机构。
突击检查期间,执法人员围绕医疗机构及医务人员资质和执业行为、医学文书、药品器械、医疗纠纷预防和处理等方面进行监督检查。从检查情况看,重庆市医疗美容机构依法执业情况整体较好,但未按规定填写病历资料、违反医疗机构公示义务的违法行为较为突出,立案查处的10家机构中约50%的机构均存在上述问题。
执法人员分析称,上述情况说明医疗美容机构对医疗质量管理有关的重视度仍然不够,规范性仍需加强。
目前,执法人员对机构存在的注射用A型肉毒素管理不规范、医疗废物暂时存储设置不规范等问题均已下达《卫生监督意见书》责令改正。
- ① 凡本网注明“来源:国企网或《国企》杂志”的所有作品,版权均属于国企网,未经本网授权不得转载、摘编或利用其它方式使用上述作品。已经本网授权使用作品的,应在授权范围内使用,并注明“来源:国企网”。违反上述声明者,本网将追究其相关法律责任。
- ② 凡本网注明“来源:XXX(非国企网)”的作品,均转载自其它媒体,转载目的在于传递更多信息,并不代表本网赞同其观点和对其真实性负责。
- ③ 如因作品内容、版权和其它问题需要同本网联系的,请在30日内进行。




