发布时间:2021-03-16 来源:中国网 责任编辑:张尧
中国网汽车3月16日讯 “高速路上,车辆突然间加不上油,4s店检查说变速箱机电单元坏,需要更换!2万多,自费!”一位迈腾车主向中国网记者抱怨道。
经记者调查,变速箱机电控制单元问题主要表现在行驶过车中突然停止,挂挡不走;低速驾驶时变速箱进入紧急运行模式,部分挡位缺失,且无法挂入倒挡。

其中一位2018款330TSI 豪华型迈腾车主李先生向记者表示,他于2020年12月份在国道行驶途中,仪表盘屏幕上突然提示“变速箱处于紧急运行模式,可正常行驶”,然后熄火重启车辆后恢复正常。2021年1月23日跑高速又出现同样情况,只有2、4、6和倒挡可用,没有1、3、5、7挡,试图重启车辆来解决问题,但故障没能消除。
记者还了解到,李先生购车的4S店以出保7天为由不给免费维修。据李先生描述,他的车于2018年1月16号交钱开发票,但是当时车辆合格证未到店,1月22号正式提车并在4S店上牌。“才跑41000公里变速箱就出现严重问题,厂家设计存在严重缺陷,自费维修价格太高,一汽大众厂家应因车辆变速箱存在严重缺陷问题召回或免费维修。”李先生表达出他的看法。

和李先生遇到同样问题的迈腾车主不在少数,来自湖北武汉的雷先生也是受害者之一。据雷先生表述,他在2020年12月1号行驶途中,仪表显示突然出现“变速箱处于紧急运行模式,无法挂入倒车挡”,于是车主紧急联系4S店。结果第二天检测结果为模块单元损坏,车子已过质保,需要自费2万元修理。
“车子才行驶53000km,我不明白这个又不是易损件这么容易坏,请厂家给我合理解释什么原因导致,不要一句话已过质保。”雷先生表达出自己的不满。


“17款迈腾,7档双离合,正常行驶中突然失速,仪表显示变速箱故障,只有135档,其余档位全部失效,经4S店检查判定变速箱机电单元故障,更换费用近2万,因出保需要自费。车辆实际行驶54000公里,变速箱存在严重的缺陷,投诉厂家及经销商,召回、免费维修、道歉赔偿。”一位迈腾车主向记者表示。
从这些车主的投诉内容来看,机电控制单元故障造成的后果非常严重,部分车辆在行驶过程中会出现失控、动力中断的情况,对于车上人员的生命安全造成很大的威胁。
有些巧合的是,在记者的调查过程中发现,凡是出现机电控制单元故障的车辆无一例外的都过了质保期,这也就成了一汽-大众口中“客户车辆已过质保期,故无法享受质量担保服务”的借口,使得车主不得不自费维修更换,但是自费的费用多达1.8-2万元不等,这让车主们表示难以接受。

图片来源:车质网
有多位车主表示,变速箱机电控制单元的投诉比比皆是,已非个别现象,属于厂家设计制造缺陷。经记者梳理,中国网汽车质量投诉平台自去年至今就陆续接到过多起关于迈腾变速箱机电单元故障的投诉,其它投诉网站上该故障的投诉也是不计其数。

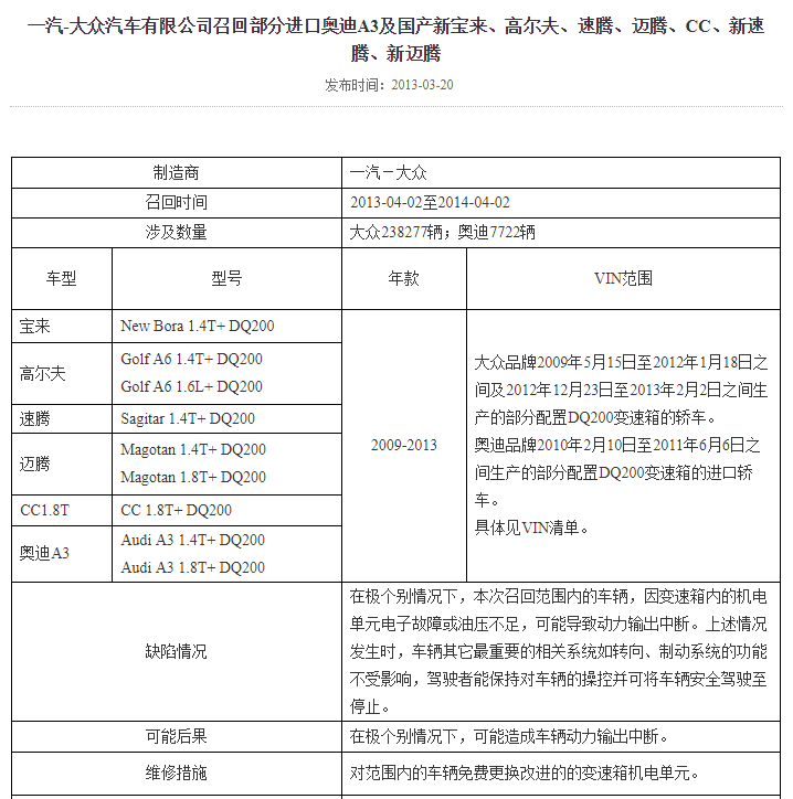
图片来源:国家质量监督管理总局
事实上,记者查阅相关资料梳理发现,迈腾曾因机电控制单元故障在2013年3月20号被召回过一次,但结合如今还有大量车主投诉的现状来看,关于机电控制单元故障问题并没有得到彻底解决。
记者针对迈腾变速箱机电控制单元问题向一汽-大众求证,但截至发稿,对方未予以回复。
- ① 凡本网注明“来源:国企网或《国企》杂志”的所有作品,版权均属于国企网,未经本网授权不得转载、摘编或利用其它方式使用上述作品。已经本网授权使用作品的,应在授权范围内使用,并注明“来源:国企网”。违反上述声明者,本网将追究其相关法律责任。
- ② 凡本网注明“来源:XXX(非国企网)”的作品,均转载自其它媒体,转载目的在于传递更多信息,并不代表本网赞同其观点和对其真实性负责。
- ③ 如因作品内容、版权和其它问题需要同本网联系的,请在30日内进行。




