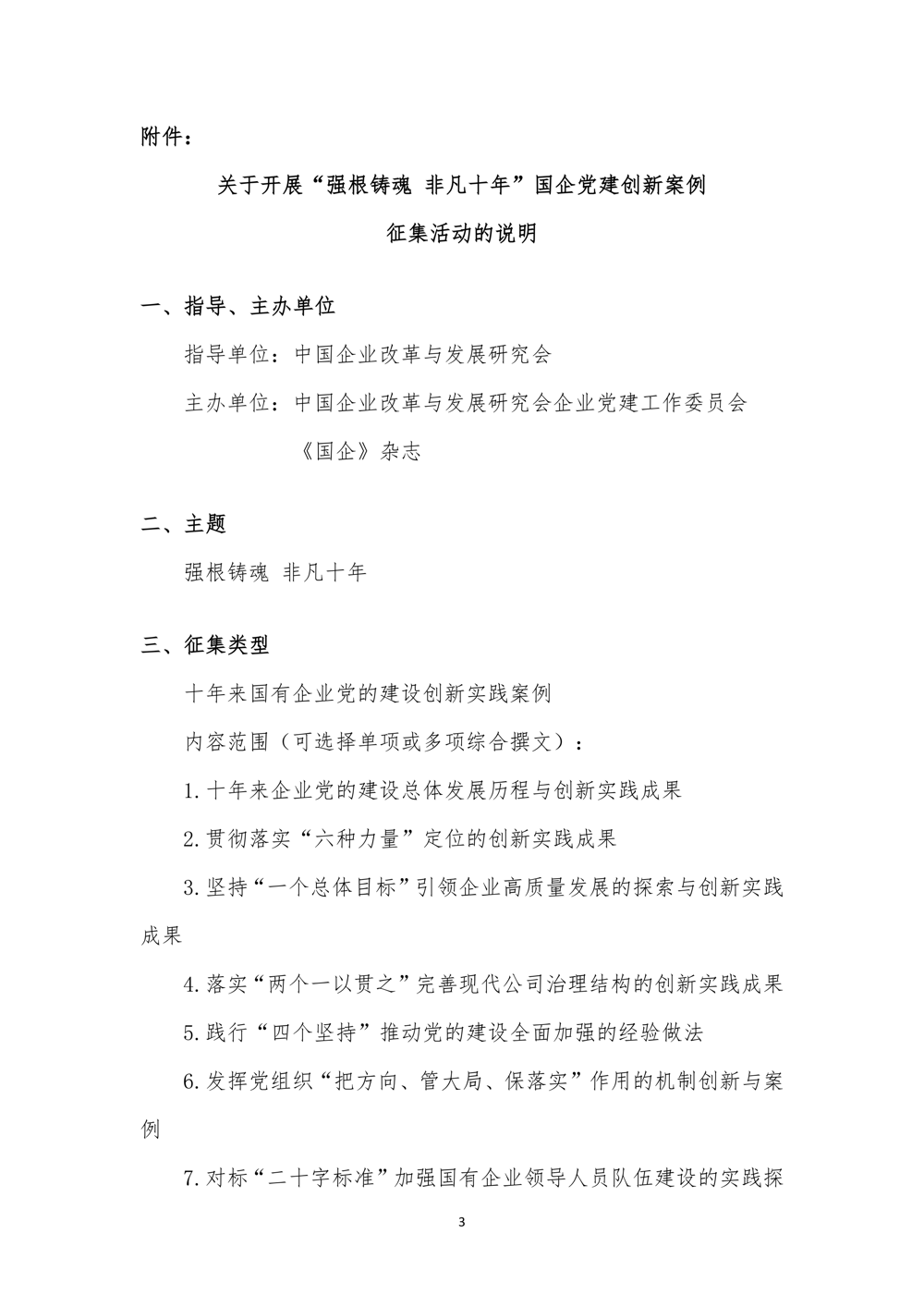
《国企》杂志社官网-品牌

品牌

订阅

【品牌】关于开展“强根铸魂 非凡十年”国企党建创新案例征集活动的通知

分享到:

各有关单位:

2026年,是全国国有企业党的建设工作会议召开10周年。这次里程碑式的会议明确指出,坚持党的领导、加强党的建设,是我国国有企业的光荣传统,是国有企业的“根”和“魂”,是我国国有企业的独特优势。会议明确国有企业“成为六种重要力量”定位和“三个有利于”方针,提出坚持党的领导、加强党的建设“四个坚持”总的要求,强调“两个一以贯之”,发挥“把方向、管大局、保落实”的领导作用,抓好“三基本”工作等,为新时代加强国有企业党的建设指明了方向、提供了根本遵循。

十年来,国有企业坚持以习近平总书记重要讲话精神为指引,持续深化党的建设工作,推动党的领导全面加强,党的建设质量不断提升,探索形成了一批具有鲜明特色和推广价值的党的建设创新成果。站在这一重要历史节点,全面回顾十年探索历程、系统总结十年实践成果、前瞻谋划未来发展新篇,对于推动国有企业党的建设在新时代新征程上实现更高质量发展具有重要意义。

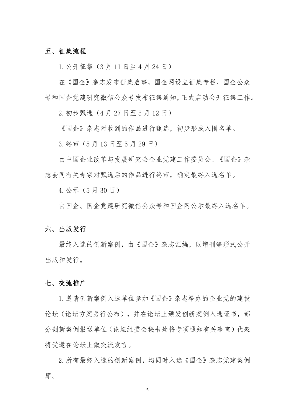
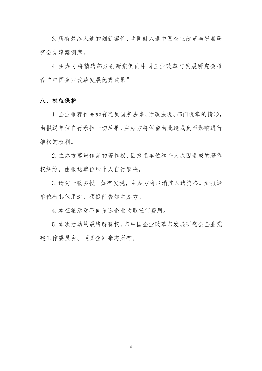
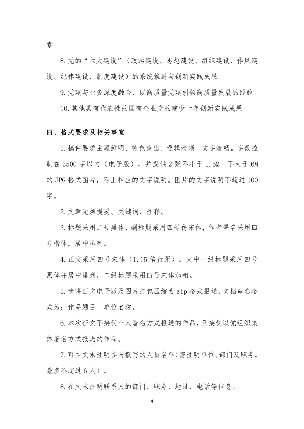
基于此,在成功举办前六届国企党建创新优秀案例征集活动的基础上,2026年,中国企业改革与发展研究会企业党建工作委员会联合《国企》杂志,继续开展以“强根铸魂 非凡十年”为主题的第七届国企党建创新案例征集活动,旨在系统回顾十年来国有企业党的建设创新历程,深入挖掘一批有特色、有实效、可复制、可推广的创新案例,提炼形成具有示范引领作用的经验做法,促进各方的交流互鉴,促进国有企业党的建设迈出更加坚实的步伐。 本次征集活动将甄选出十年来国有企业党的建设创新实践案例。请有意参加征集活动的单位按照《关于开展“强根铸魂 非凡十年”国企党建创新案例征集活动的说明》(见附件),于4月24日前将参评作品提交至《国企》杂志编辑部。


特此通知。


联系方式:(浙江省内从事企业党建工作者统一报名联系专线)

《国企》杂志国企网浙江频确定道办公室:江风老师;杨老师

联系电话: 0571-86915636;0571-87091956

手    机: 13968173596;13867531873(微信同号)

 

                                                                中国企业改革与发展研究会企业党建工作委员会

                                                                                              《国企》杂志编辑部

                                                                                             二〇二六年三月十一日


微信图片_2026-03-14_201818_203

微信图片_2026-03-14_201828_780

微信图片_2026-03-14_201859_676

微信图片_2026-03-14_201903_812

微信图片_2026-03-14_201908_853

微信图片_2026-03-14_202020_869

微信图片_2026-03-14_202024_837

微信图片_2026-03-14_202028_278

微信图片_2026-03-14_202031_372


国企网-《国企》杂志社官网版权与免责声明:
  • ① 凡本网注明“来源:国企网或《国企》杂志”的所有作品,版权均属于国企网,未经本网授权不得转载、摘编或利用其它方式使用上述作品。已经本网授权使用作品的,应在授权范围内使用,并注明“来源:国企网”。违反上述声明者,本网将追究其相关法律责任。
  • ② 凡本网注明“来源:XXX(非国企网)”的作品,均转载自其它媒体,转载目的在于传递更多信息,并不代表本网赞同其观点和对其真实性负责。
  • ③ 如因作品内容、版权和其它问题需要同本网联系的,请在30日内进行。